首页
权威榜单
巨头动态
行业数据
产业图谱
行业研究
询盘入口
投资人入口
立即洽谈
小程序
登入
联系我们
回到顶部
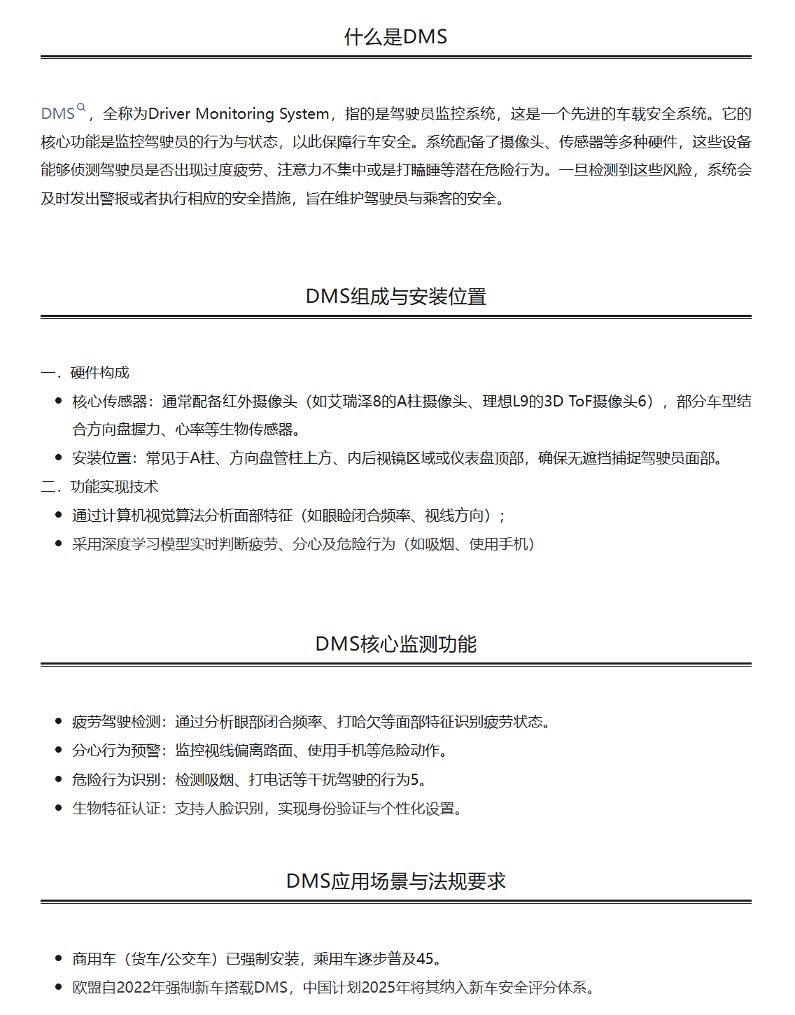
芯力特产品在DMS中的应用
丰宝电子
电子元器件代理商
+
关注
已关注
已点赞
点赞
转发
已收藏
收藏
推荐
来自丰宝电子
0:00:55
近日,均胜电子与斯年智驾正式签署战略合作协议。聚焦限定场景 L4 智驾解决方案、具身智能域控核心领域,深度推进技术创新与商业化落地,为智能驾驶产业注入强劲动能!
均胜电子
2025-12-22
0:03:45
大咖云集,顶尖智慧,前沿探索!第二届海医汇医疗科技创新生态大会:发布全球首创医工创新成果,以生态之力,助力健康中国2030战略落地。
海尔集团
2025-12-22
0:00:05
今日冬至,愿你身暖如春,心安如常 新EC6为你驱散寒意🧣 护你穿越寒冬 在最长的夜里🎑 拥抱暖暖的心安
蔚来汽车
2025-12-21
0:02:35
热乎鲜嫩的酸菜鱼,让冬至有滋有味!
华帝股份
2025-12-21
0:02:05
四时为序,步履向前。 Goertek | 风物*
歌尔股份
2025-12-21
0:00:47
冬至阳生,万象更新 褪去喧嚣,只余锅釜欢颜 慢煮光阴,静待银装化春
方太
2025-12-21
0:00:26
下雪了?科大讯飞AI总部园区变身冬日童话镇,快和飞飞一起在雪地撒欢,这个冬天,讯飞星火大模型更懂你的奇思妙想。
科大讯飞
2025-12-21
MD630系列 全球通用型变频器
汇川技术
2025-12-08
芯力特产品在DMS中的应用
丰宝电子
2025-10-13