首页
产品甄选
权威榜单
行业数据
产业图谱
行业研究
生态圈
小程序
登入
中国产业数据库及企业互动平台
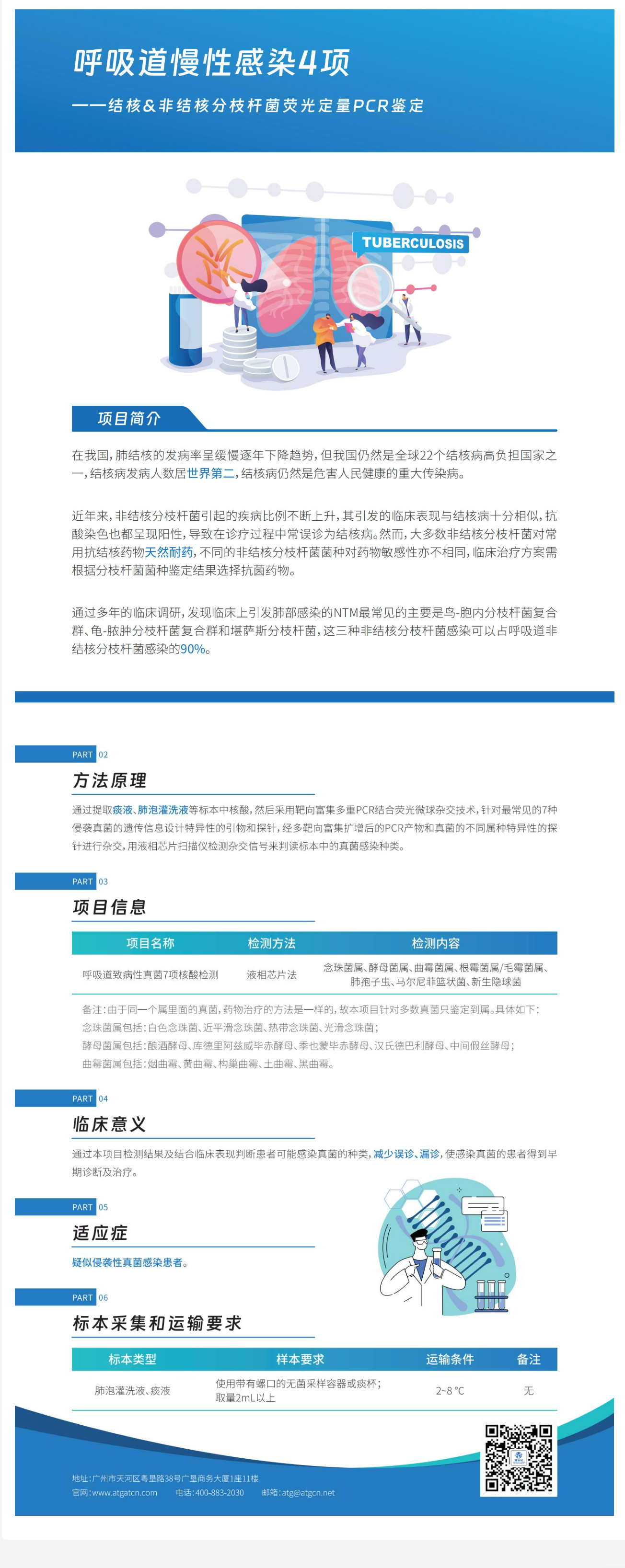
呼吸道慢性感染4项
源古纪
呼吸道慢性感染4项
转发
已收藏
收藏
推荐
来自源古纪
0:04:09
政策影响下,呼吸机市场需求旺盛!
贝登医疗
2025-09-19
0:01:05
迎接 AI 时代的实验室革命,Bioyond AINova 实验室智能大模型正式亮相!
奔曜科技
2025-09-18
0:00:48
瑞为晓蚁行李转运机器人
瑞为技术
2025-09-11
0:02:48
很高兴见到你 | 在英威腾,遇见更好的自己 梦想与成长同行,加入我们,让青春与理想同频共振
英威腾
2025-09-11
0:02:11
天科新能源-企业宣传
天科新能源
2025-08-19
南大光电企业宣传
南大光电
2025-08-19
晶栈®Xtacking®4.0
长江存储
2025-08-06
0:00:58
AI车身式样检测系统
瑞松科技
2024-09-06
呼吸道慢性感染4项
源古纪
2025-10-11