联系我们
回到顶部

震荡轮动继续,等待破局信号

发布者:中信建投
时间:2025-11-20
收藏
已收藏


中美关系改善预期兑现后,市场风险偏好有所下降,上证指数于4000点附近震荡,全A成交额中枢下降至2万亿左右,近期资金在主题投资及景气成长方向较为活跃,我们认为后续市场或继续维持震荡轮动状态;因短期博弈及市场长逻辑未改,目前市场呈现震荡轮动特征,后续破局的关键在于资金或进攻新的主线,市场方向逐步统一;中期配置方面,可采取攻守兼备的策略,围绕明确景气线索进攻,勿过度频繁切换。重点关注板块包括:红利、化工新材料、超硬材料、锂电材料、钢铁、农林牧渔、电池、AI等。

点击小程序查看报告原文

图片
近期上证指数于4000点附近徘徊,市场呈现震荡轮动的特征,我们认为后续市场或继续维持该状态,主要系:1)中美关系变化,风险偏好下降;2)近期资金在主题炒作和景气成长两个方向上较为活跃,资金较为分散。
目前市场仍处于牛市整理期,上证指数横盘,我们认为主要原因有:1)短期因年末基金止盈压力市场热点分散,难以形成市场共识;2)本轮慢牛核心逻辑仍在,即资本市场改革+结构性景气支撑+宏观流动性长期宽松;3)目前市场或进入牛市整理期后端,后续资金或聚焦进攻新主线。
中期行业配置方面,我们认为可采取攻守兼备的策略:年底盈利多兑现,大盘价值风格往往占优(石油石化/钢铁/煤炭等红利板块胜率较高),同时部分景气成长赛道受涨价逻辑驱动景气度较高,可围绕明确景气线索(如锂电材料、化工新材料)进攻,不建议过度频繁切换。关注板块包括:红利、化工新材料、超硬材料、锂电材料、钢铁、农林牧渔、电池、AI等。
图片

一、 市场继续维持震荡轮动状态

108日的策略周报《假期归来,科技+黄金主线获得进一步强化》中我们指出“在经济基本面保持平稳、全球流动性宽松和中美关系改善的背景下,A股有望维持震荡向上趋势”;在1019日的策略周报《缩量轮动继续,风格切换已起》中指出“市场进入牛市整理期,呈现资金高切低、指数横盘、缩量轮动的特征”,在112日的策略周报《沪指突破4000点,年末如何应对?》中我们指出“11月市场将面临新一轮横盘调整”,本周我们延续此前观点,认为后续市场或继续维持震荡轮动的状态。

图片

中美关系改善预期兑现,风险偏好下降20251030日中美吉隆坡会谈达成协议,关税战暂缓,市场风险偏好下降,上证指数继20251029日初步突破4000点起至今单日上下涨跌幅不超过±2%,市场整体市场维持在4000点左右,成交额中枢从前期的2.5万亿下降至2万亿左右。

图片
图片

近期资金在主题炒作景气成长两个方向上较为活跃。

1)主题炒作氛围浓重主线逻辑围绕十五五、海峡两岸、海南封关等三方面政策,热点板块主要包括量子科技、可控核聚变、商业航天、海峡两岸概念和海南自贸区的免税板块。

2)景气赛道热点频出近期市场热点主要为储能、锂电材料和存储芯片。此前AI板块有所回调,主要源于美股的短期压制:1)美国AI泡沫论;2)美国政府停摆长达43天,导致很多经济数据未能及时发布;31029日,鲍威尔称12月是否进一步降息远未成定局,美联储降息预期降温。

图片


图片

二、 目前主导市场特征的核心逻辑

近期市场处于牛市整理期,呈现指数横盘特征,我们认为主要原因有:①短期因年末基金止盈压力市场热点分散,难以形成市场共识;②本轮慢牛核心逻辑仍在,即资本市场改革+结构性景气支撑+宏观流动性长期宽松;③目前市场或进入牛市整理期后端,后续资金或聚焦进攻新主线。
1)短期博弈的原因年末基金止盈压力引发“高切低”切换预期,但因低位板块基本面支撑不足,切换过程受阻。资金分流至有明确政策催化的主题(如十五五)及高景气方向(如锂电),导致市场热点分散,难以形成市场共识,最终呈现指数震荡格局。
图片

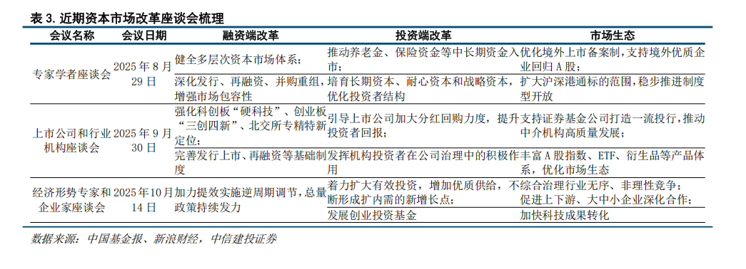
2)市场长逻辑未改本轮牛市的核心逻辑是资本市场改革+结构性景气支撑+宏观流动性长期宽松,长逻辑并没有变化。①近期证监会召开多场座谈会,资本市场政策持续发力(表3);②从十月至今的行业表现来看,市场动能主要由部分景气板块轮动驱动(图9);③自24年底中央政治局会议调整货币政策基调至“适度宽松”以来,国内宏观流动性保持宽松状态(图10),以险资和两融资金为代表的增量资金持续流入A股(图11)。

图片
图片
图片

3)破局的关键:

①目前市场或已进入整理期后端:我们通过回顾过往牛市整理期结束的案例可知:牛市整理期指数最低点/前期高点成交额的均值为50%,成交额多萎缩至前期高点的40%-70%左右且上指多数情况会调至60日均线以下或附近位置。近期上证综指约为4000点,目前尚未调整到60日均线(3883点),A成交额约2万亿,相较前期高点(8273.2万亿)萎缩约40%

图片
图片

②后续资金可能进攻新的主线预计进入12月后,随着基金排名落地后资金会寻找新的进攻主线,市场的方向会逐步统一,且12月的中央经济工作会议会进一步明确后续产业趋势方向。此外,1月的海外科技巨头资本开支指引可能会打破当前海外市场对于AI产业的短期压力。

图片


三、中期配置思路:围绕明确景气线索进攻,勿过度频繁切换

中期行业配置方面,我们认为可采取攻守兼备的策略:年底盈利多兑现,大盘价值风格往往占优(石油石化/钢铁/煤炭等红利板块胜率较高),同时部分景气成长赛道受涨价逻辑驱动景气度较高,可围绕明确景气线索(如锂电材料、化工新材料)进攻,不建议过度频繁切换。

1)景气成长线索锂电材料、化工(有机硅、三氯化磷等)及AIDC储能电力近期因在涨价逻辑的支撑下板块呈现高景气,如2025年前三季度中国储能电池出货量已超过2024年全年水平30%,强劲的下游需求带动电解液关键材料磷酸锂价格在短期内大幅上涨。

图片

2围绕明确景气线索进攻:近期主题投资轮动较快,其中化工新材料与超硬材料板块呈现明确景气度,可能具备较强的配置价值。以109日为基准,锂电材料和化工新材料板块代表个股涨价达22%65%

图片

3)年底盈利多兑现,大盘价值风格往往占优。通过复盘近十年全年后两个月(即2015年至2024年每年111日至1231日)A股行情,我们可知:受“盈利兑现、落袋为安”的需求影响,中证红利指数及上证综指表现较优;行业结构上,红利及大盘价值风格往往占优,石油石化/钢铁/煤炭等红利板块,以及银行/非银金融等金融板块胜率较高。

图片
图片

(1)内需支持政策效果低于预期。如果后续国内地产销售、投资等数据迟迟难以恢复,通胀持续低迷,消费未出现明显提振,企业盈利增速持续下滑,经济复苏最终证伪,那么整体市场走势将会承压,过于乐观的定价预期将会面临修正。

(2)美国对华加征关税风险。如果美国对华加征关税幅度超出市场预期,同时通过各种制裁措施和威胁手段阻止中国产品通过转口贸易等渠道进入美国,可能对中国出口和经济增长带来较大负面冲击,同时影响A股基本面和投资者风险偏好。

(3)美股市场波动超预期。若美国经济超预期恶化,或美联储宽松力度不及预期,可能导致美股市场出现较大波动,届时也将对国内市场情绪和风险偏好造成外溢影响。


图片

夏凡捷:投资策略团队资深策略分析师,本硕毕业于武汉大学金融工程专业,曾任安信证券高级策略分析师,长期从事市场策略、专题研究和资产配置方面的工作。新财富、水晶球、金牛奖策略分析师,Wind金牌分析师。

何盛:上海交通大学本硕,目前主要负责大势研判、专题研究、海外策略等领域。曾任东北证券策略分析师,2022年加入中信建投证券研究发展部。

图片

证券研究报告名称:《震荡轮动继续,等待破局信号——中信建投策略周思考20251116

对外发布时间:2025年11月16日

报告发布机构:中信建投证券股份有限公司 

本报告分析师: 

夏凡捷 SAC 编号:S1440521120005

何盛 SAC 编号:S1440522090002


本文转载自:中信建投证券研究

重要提示及免责声明

重要提示:

通过本服务号发布的观点和信息仅供中信建投证券股份有限公司(下称“中信建投”)客户中符合《证券期货投资者适当性管理办法》规定的机构类专业投资者参考。因本服务号暂时无法设置访问限制,若您并非中信建投客户中的机构类专业投资者,为控制投资风险,请您请取消关注,请勿订阅、接收或使用本服务号中的任何信息。对由此给您造成的不便表示诚挚歉意,感谢您的理解与配合!


免责声明:

本服务号所载内容仅面向符合《证券期货投资者适当性管理办法》规定的机构类专业投资者。中信建投不因任何订阅或接收本服务号内容的行为而将订阅人视为中信建投的客户。

本服务号不是中信建投研究报告的发布平台,所载内容均来自于中信建投已正式发布的研究报告或对报告进行的跟踪与解读,订阅者若使用所载资料,有可能会因缺乏对完整报告的了解而对其中关键假设、评级、目标价等内容产生误解。提请订阅者参阅中信建投已发布的完整证券研究报告,仔细阅读其所附各项声明、信息披露事项及风险提示,关注相关的分析、预测能够成立的关键假设条件,关注投资评级和证券目标价格的预测时间周期,并准确理解投资评级的含义。

中信建投对本服务号所载资料的准确性、可靠性、时效性及完整性不作任何明示或暗示的保证。本服务号中资料、意见等仅代表来源证券研究报告发布当日的判断,相关研究观点可依据中信建投后续发布的证券研究报告在不发布通知的情形下作出更改。中信建投的销售人员、交易人员以及其他专业人士可能会依据不同假设和标准、采用不同的分析方法而口头或书面发表与本服务号中资料意见不一致的市场评论和/或观点。

本服务号发布的内容并非投资决策服务,在任何情形下都不构成对接收本服务号内容受众的任何投资建议。订阅者应当充分了解各类投资风险,根据自身情况自主做出投资决策并自行承担投资风险。订阅者根据本服务号内容做出的任何决策与中信建投或相关作者无关。

本服务号发布的内容仅为中信建投所有。未经中信建投事先书面许可,任何机构和/或个人不得以任何形式转发、翻版、复制、发布或引用本服务号发布的全部或部分内容,亦不得从未经中信建投书面授权的任何机构、个人或其运营的媒体平台接收、翻版、复制或引用本服务号发布的全部或部分内容。版权所有,违者必究。