联系我们
回到顶部

公告|中种集团大豆业务产品包装全面升级

发布者:种子集团
时间:2025-11-26
收藏
已收藏

尊敬的客户/种植户朋友:

您好!

衷心感谢您长期以来对中国种子品牌的信赖与支持!根据国家相关法律法规要求,为持续提升产品外观辨识度,强化品牌形象,中国种子集团有限公司兹定于2025年11月26日起,对旗下大豆业务的部分在售大豆种子产品实施外包装全面升级,以更好地服务广大渠道及种植户朋友。

现将具体事宜公告如下:


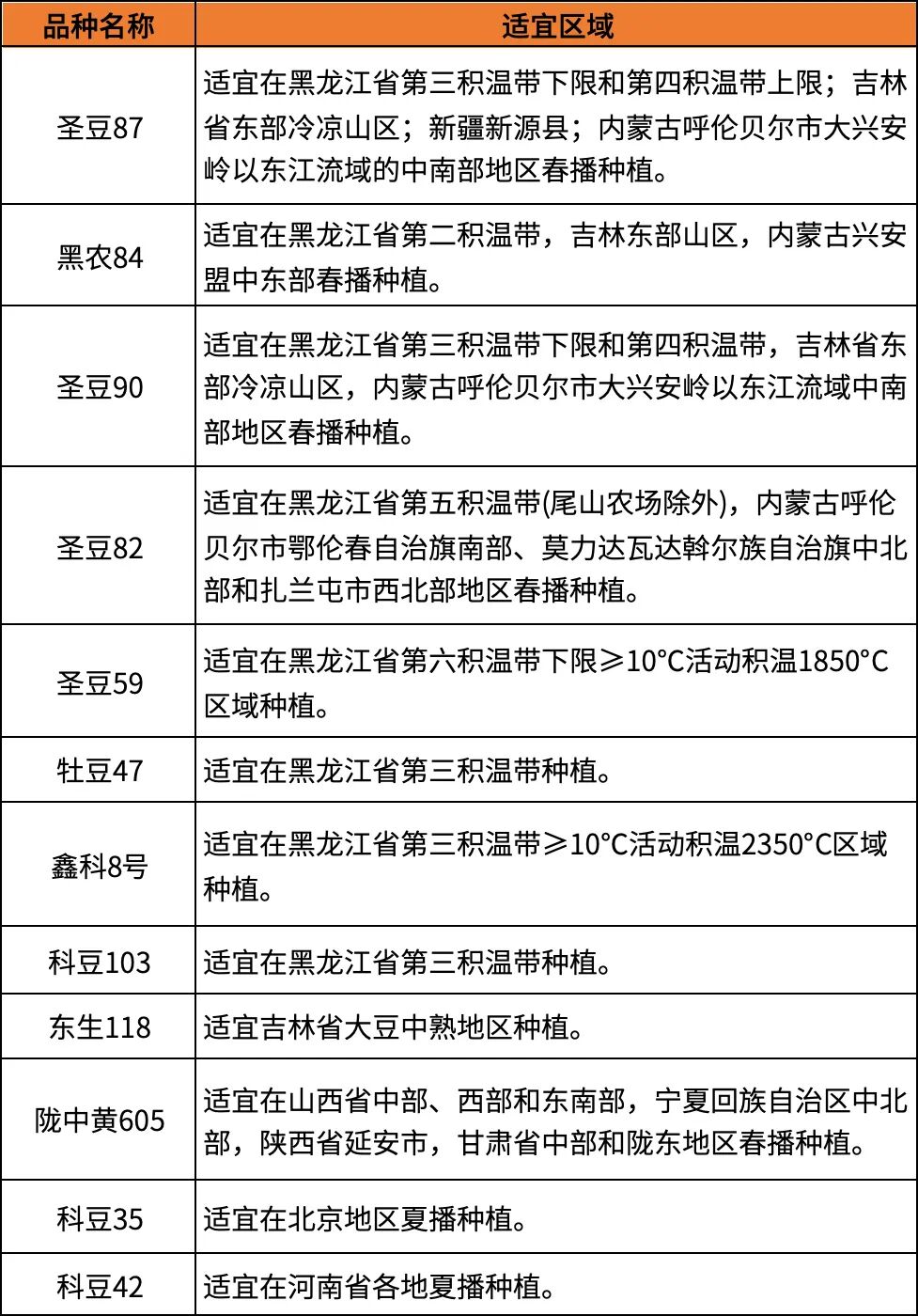
大豆业务

产品包装升级版式示意

图片
图片
图片
图片

(以上包装效果为示意,最终效果图以及具体升级品种清单以实体单位发布为准。)


图片

包装更替期间说明

图片


1. 新包装产品于2025年11月26日起陆续终端上市。

2. 新老包装交替期间,市场可能出现两种包装共存的情况,请认准中国种子以及先正达、中字牌品牌logo。

3. 如您在购买或使用中有任何疑问,欢迎随时垂询您当地的经销商或者致电相关品牌客户服务热线(大豆业务:18845155569、19586107666)。也可以关注中国种子公众号给我们留言反馈,我们将竭诚为您提供专业、细致的解答与服务。


“升级意味着更好”,中种集团始终坚持以种植户为中心,致力于为广大种植户提供卓越的种子与周到的服务。未来,我们将持续创新,不断优化我们的产品与服务,为您的丰收保驾护航。


再次感谢您长期来对中国种子产品的支持与信赖!


中国种子集团有限公司

2025年11月26日