联系我们
回到顶部

专题课程|疫情下,转变招生方式,快速招满学生!

发布者:精准学
时间:2020-03-03
收藏
已收藏

大家好,我是精准学的梁老师,从2月初我们就已经进行了3期线上直播培训,帮助线下机构转型线上,顺利开课,做好服务,收获了一些列的好评。

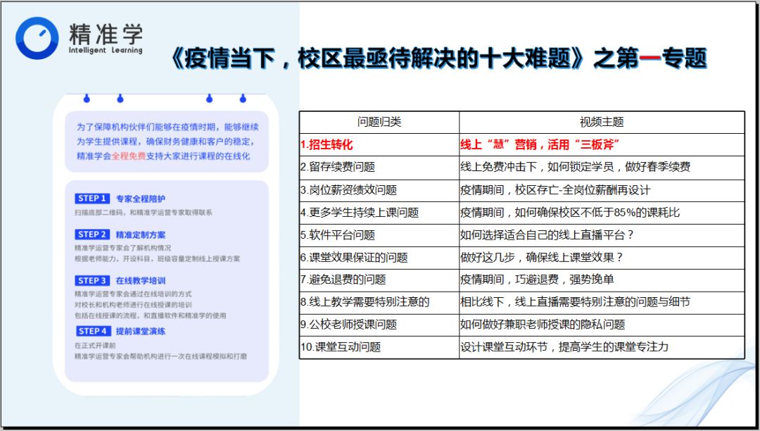
就在上个月我们刚刚完成了2000+份的线上调研,收集近40个当下最关心的问题,经过整理我们决定制作一期《疫情当下,校区最亟待解决的十大难题》的小视频,供大家交流学习。也可以保存至手机,随时反复观看和体会。也欢迎大家及时交流与提出宝贵建议。


01


图片

今天呢,我们要围绕《疫情当下,校区最亟待解决的十大难题》开讲,今天讲第一个主题《疫情下,转变招生方式,快速招满学生》,左边是我们的服务体系,实实在在已经在做且服务了上百家机构了,大家自己看下。


02


图片

疫情导致我们的线下招生已无法进行,必须要转到线上进行招生。
谈到线上招生,很多校长想的第一个念头就是该用什么工具,什么方法进行线上招生?

这里要先给大家分享一个营销指导思想:营销是产品与客户之间的桥梁。

所以在我们做线上招生之前,我们第一步要明确我们的客户,以及我们客户的需求,第二步是匹配适合客户的产品,第三步是采用适合客户和我们产品的营销方式。

比如针对毕业班我们设计的精准学押题班。

图片


03


图片

说明白我们的客户和我们的产品之后,下面将会给大家分享,线上营销的三板斧:朋友圈营销,电话营销,线上讲座营销。


01
朋友圈营销


     朋友圈营销必须要做好以下六个方面:

1

微信头像设置

我们的微信头像必须要是我们自己本人真实头像,要求大方美观,符合普世价值审美。

2

微信名设置

要求写机构名+自己的姓氏+老师+电话号比如: 精准学梁老师182.....。

3

个性签名设置

写自己学校辅导的科目。

4

背景墙图片设置

自己的校区品牌,或者校区的荣誉照片。

5

发送的内容

内容要按照5条有价值的信息,和一条广告,这样的比例进行发送。有价值的信息,比如中考信息,学习方法等。

6

发送时间

早晨7:00~9:00之间,中午11:00~13:30之间,晚上19:30~22:30之间。


做朋友圈营销一定要坚持以价值输出为主,广告为辅。


02
电话营销


      现在家长都呆在家里。打电话是现在营销的一个比较好的方式,打电话需要你有家长的联系方式,这就要求你之前市场的数据库沉淀。
      同时打电话,要求有一定的电话技巧,比如开头的自我介绍,以及打电话给予客户的好处,还有最后的加微信,即进行二次沟通的信息关隘。
      我们精准学之前有专门培训过打电话的方法,这里就不详细介绍。


03
线上讲座营销


线上讲座营销需要做到以下五点:

1

确定讲座主题,内容,时间。

2

确定设置进群听讲座门槛和讲座宣传海报和二维码。

3

利用现有家长进行转发图片转介绍给我们老师。

4

进群参加讲座,讲座之后推相应的体验课程或者免费课程。

5

讲座后此群解散,因为我们已经有所有的家长微信号,过后不留才知道珍惜,便于下次讲座进群。


在视频最后,我们精准学线下机构运营-帮扶团队愿意和大家一起共渡难关,抱团突围。精准学,好课程好师训,学无止境,携手抗“疫”!大家一起加油!

         image.png          

图片
图片
图片