联系我们
回到顶部

斯润天朗连续五年参编 《中国智能网联汽车产业发展报告(2025)》正式发布

发布者:斯润天朗
时间:2025-09-26
收藏
已收藏

斯润天朗连续五年参编 《中国智能网联汽车产业发展报告(2025)》正式发布


图片



近日,由中国汽车工程学会、国家智能网联汽车创新中心、中国智能网联汽车产业创新联盟等权威机构联合编制的《智能网联汽车蓝皮书(2025)》正式发布。


斯润天朗作为云控基础平台产业链标杆企业,已连续五年深度参与该行业权威报告的编纂工作。





五年深耕

持续输出行业智慧














作为智能网联汽车产业的核心成员之一,斯润天朗曾积极参与《车路云一体化系统白皮书》、《智能网联汽车蓝皮书2022》、《智能网联汽车蓝皮书2023~2024》的编著工作。今年,公司再次凭借在智能网联汽车领域的技术积累和实践经验,为蓝皮书贡献了重要内容。

图片

图1 《智能网联汽车蓝皮书(2025)》


在历年参与编写过程中,斯润天朗团队围绕车路云一体化系统中车载终端的研发进展、技术定义与分类展开系统梳理,并对协议栈的开发与应用现状进行专业归纳与规范提炼;同时,积极参与云控基础平台的功能设计与架构定义,推动平台标准化建设。


斯润天朗团队在蓝皮书重点负责编写交通管理类应用部分,针对数字交通标志、交通信号控制、交通信息发布和交通警示四大场景,从信息编码、发布范围、直连通信时延等维度提出具体技术要求,为智能网联汽车的标准化发展提供重要支撑。上述工作显著提升了系统性能与安全性,为车路云一体化体系的建设奠定了坚实的技术基础。



贡献架构定义

研判数据闭环趋势














今年,斯润天朗继续深度参与编写《智能网联汽车蓝皮书(2025)》聚焦车路云一体化系统架构和智能驾驶数据闭环两大方向,贡献了车路云一体化系统的架构描述,并深入分析当前智能驾驶数据闭环面临的挑战与未来发展趋势,为行业技术进步与标准化建设提供重要参考。




车路云一体化系统的概念及特征




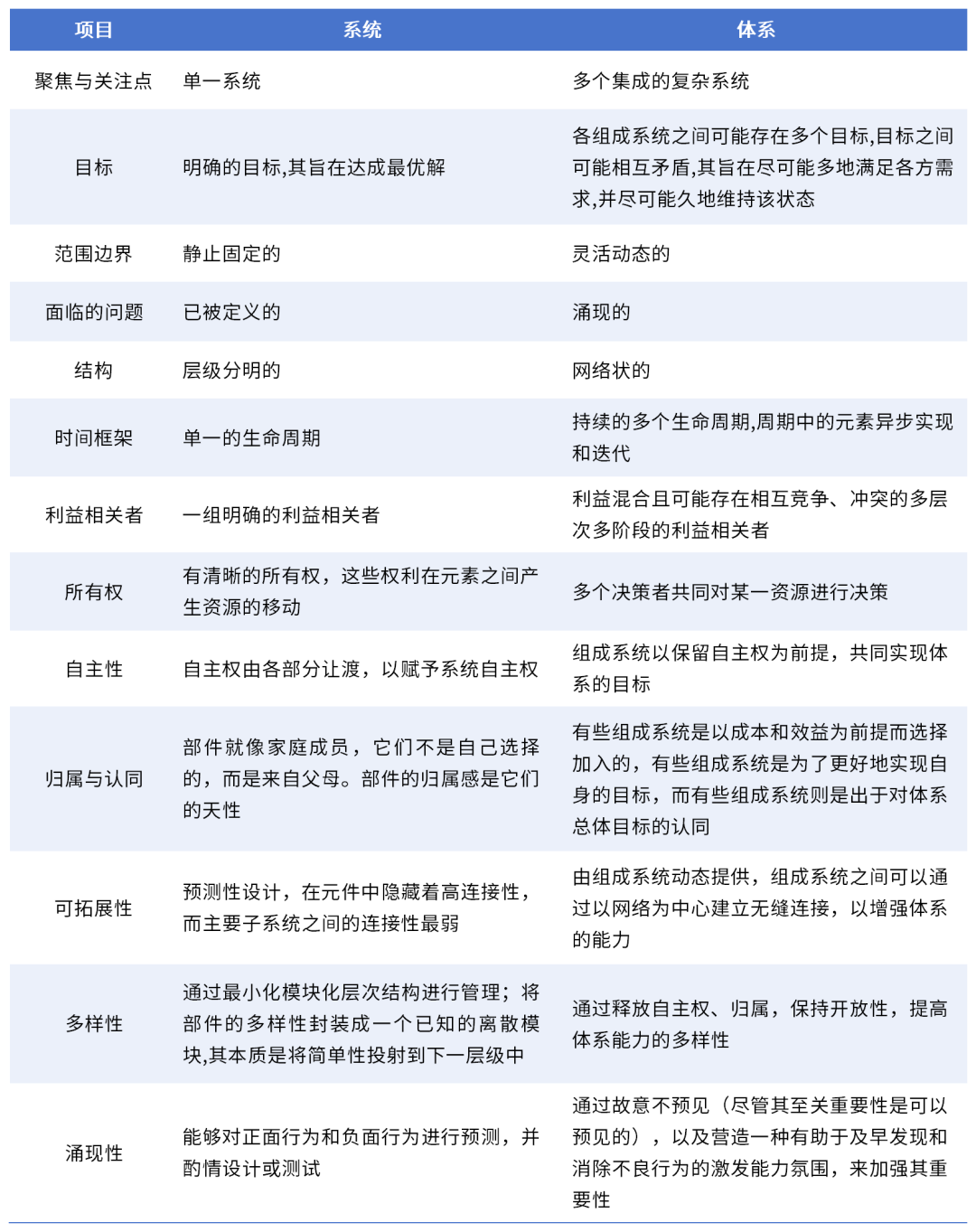
在车路云一体化系统的开发中,我们首先对“系统”、“体系”及“信息物理系统”三大核心概念进行了清晰的界定与辨析。这部分基础工作旨在明确该一体化系统的特征、类型与结构,为后续设计与分析选择正确的方法论,从而确保整个研究具备坚实的理论根基与清晰的逻辑起点。

图片

图2 系统和体系的差异




基于SysML的多视角架构分析




通过SysML语言的多视角图示分析,对系统架构进行逐层分解,保证框架在纵向上的可追溯性、在横向上的一致性统一各组成系统的目标,保证车路云一体化中跨组成系统之间的协同性。

图片

图3 车路云一体化架构框架的7个视角




智能驾驶研发范式的演变




章节阐述智能驾驶研发范式从规则型模块化设计,到数据驱动深度学习,最终迈向端到端架构的演进路径。其核心驱动力在于,通过神经网络技术的深入应用,逐步解决模块化架构固有的信息损失与全局优化难题,追求系统性能的极限。当前,端到端架构呈现出分块式(兼顾工程落地与优化)与一体式(追求极致简洁)两种技术路线并存的格局。

图片

图4 智能驾驶研发范式演变一览



夯实技术底座

共筑智慧交通新生态














为助力智慧交通的未来发展,斯润天朗将持续深化在车路云一体化、智能网联汽车及智慧交通领域的技术创新与生态共建。通过不断完善智能驾驶数据闭环能力、优化系统架构设计、积极参与行业标准建设,我们致力于推动智能网联汽车向更加智能、安全、可持续的方向演进。


随着产业加速发展,标准化工作已成为推动行业健康发展的关键支撑。斯润天朗将依托自身技术积累,携手产业链各方,积极参与标准制定与协同创新,共同推进中国智能网联汽车产业实现更高质量的发展。