中国企业互动平台
及新兴产业数据库

六部门联合部署,助力电动汽车充电服务能力“三年倍增”

发布者:蔚景云
时间:2025-10-17
收藏
已收藏

国家发展改革委官网15日消息,国家发展改革委、国家能源局、工业和信息化部等六部门发布关于印发《电动汽车充电设施服务能力“三年倍增”行动方案(2025—2027年)》的通知。


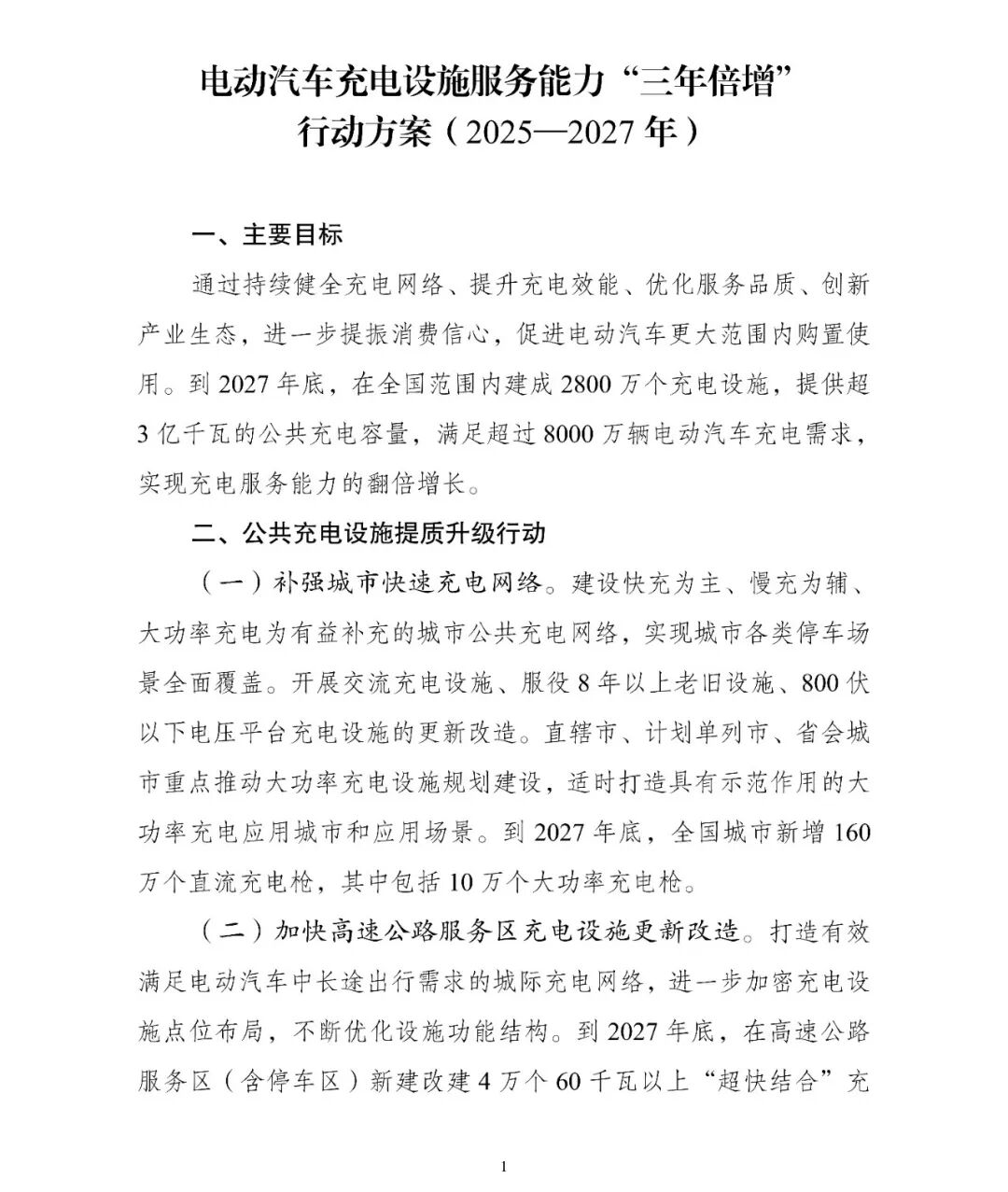
《行动方案》的主要目标为:通过持续健全充电网络、提升充电效能、优化服务品质、创新产业生态,进一步提振消费信心,促进电动汽车更大范围内购置使用。到2027年底,在全国范围内建成2800万个充电设施,提供超3亿千瓦的公共充电容量,满足超过8000万辆电动汽车充电需求,实现充电服务能力的翻倍增长。


图片

通知要求:


在全国范围内建成2800万个充电设施

到2027年底,在全国范围内建成2800万个充电设施,提供超3亿千瓦的公共充电容量,满足超过8000万辆电动汽车充电需求,实现充电服务能力的翻倍增长。


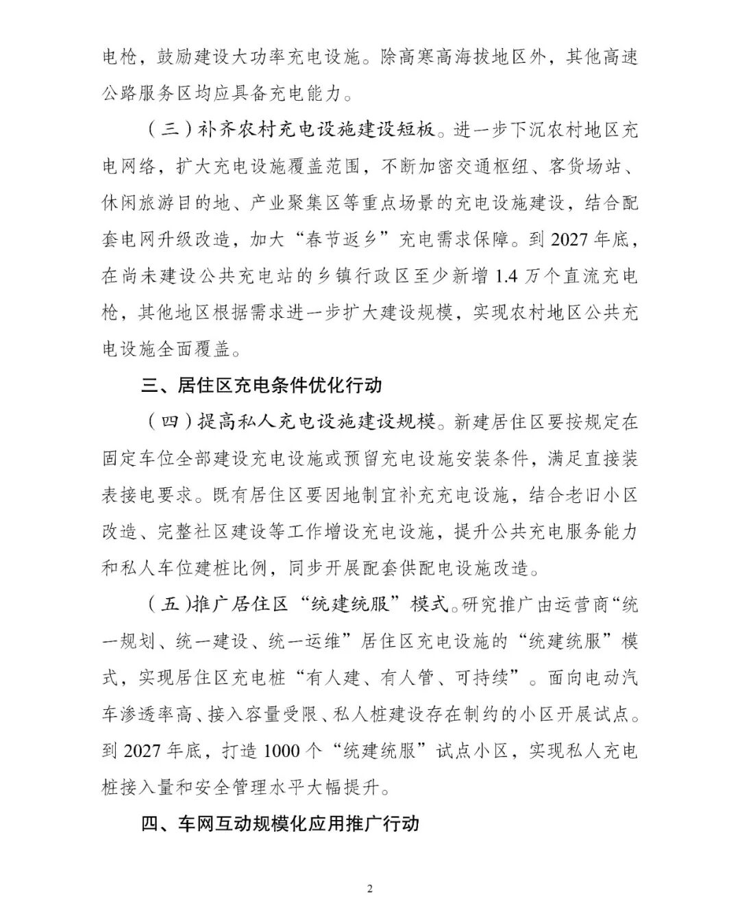
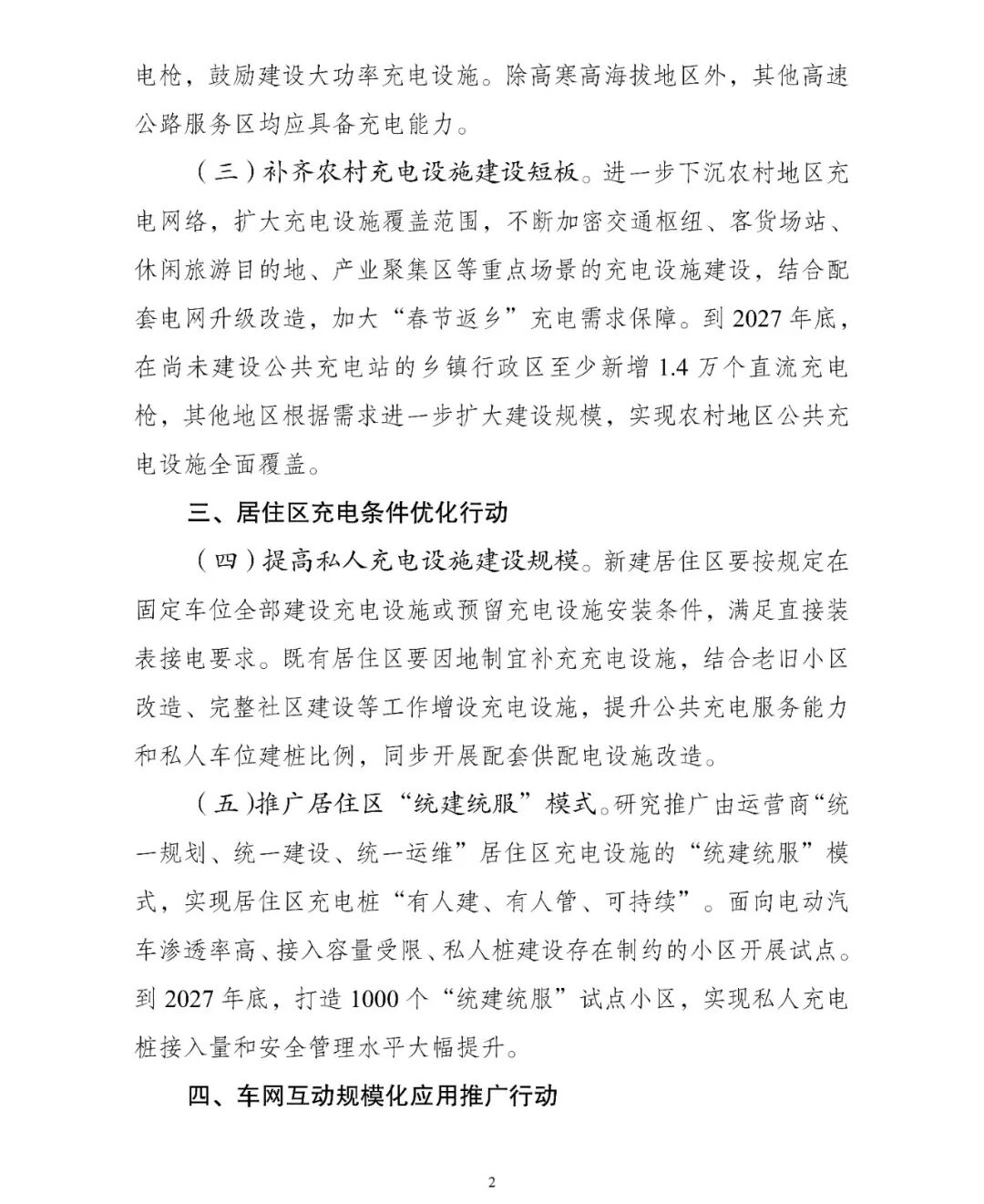
在高速公路服务区(含停车区)新建改建4万个60千瓦以上“超快结合”充电枪

加快高速公路服务区充电设施更新改造。打造有效满足电动汽车中长途出行需求的城际充电网络,进一步加密充电设施点位布局,不断优化设施功能结构。到2027年底,在高速公路服务区(含停车区)新建改建4万个60千瓦以上“超快结合”充电枪,鼓励建设大功率充电设施。除高寒高海拔地区外,其他高速公路服务区均应具备充电能力。


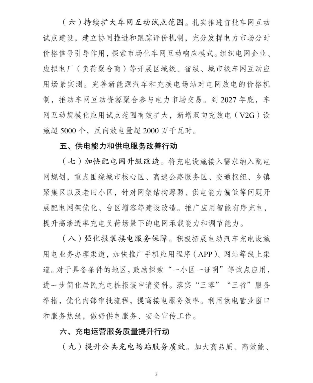
将充电设施接入需求纳入配电网规划

加快配电网升级改造。将充电设施接入需求纳入配电网规划,重点围绕城市核心区、高速公路服务区、交通枢纽、乡镇聚集区以及老旧小区,针对网架结构薄弱、供电能力偏低等问题开展配电网架优化、台区增容等建设改造。推广应用智能有序充电,提升高渗透率充电负荷场景下的电网承载能力和调节能力。


提高私人充电设施建设规模

新建居住区要按规定在固定车位全部建设充电设施或预留充电设施安装条件,满足直接装表接电要求。既有居住区要因地制宜补充充电设施,结合老旧小区改造、完整社区建设等工作增设充电设施,提升公共充电服务能力和私人车位建桩比例,同步开展配套供配电设施改造。

附件:
图片
图片
图片
图片
图片