联系我们
回到顶部

芯来科技9.9元的嵌入式培训,就是免费送学习机会嘛

发布者:芯来科技
时间:2021-02-23
收藏
已收藏
想入门RISC-V嵌入式不知如何下手?
已经买了RV-STAR板子却仍然毫无头绪?
RISC-V嵌入式课程早春营,here we come!


老板说上一个开课通知早春营|《RISC-V处理器嵌入式开发》开课啦!连课程信息都没披露全,刚开启报名的第一天,就有超百学员来报,那报名这些憨憨都是为啥来的?

因为胡灿大佬的专业?因为9.9元就能从RISC-V新手村进化的机会?因为169元就送的RV-STAR全能板?因为芯来科技就是课程质量的保障?

图片

推出了RISC-V处理器嵌入式开发的课程后,大家报名的热情诚如窗外灿烂的春天。

图片

(这位大佬,您这么会说话,您就多说点!)

如此利国利民的事,我不允许还有人不知道!如此武装头脑的装备,我不同意你还没配置上!

报名后,还有些同学有这样那样的疑惑,这是我的锅,先背为敬。在此也做一个简单的答疑:



此次课程时间基本集中3月1日起每周一、周四的13:30-14:30,我错过了怎么办?

同学们,课程不是买了就是看了,码在那没用的,要学起来啊!此次课程仅支持直播,就是为了让大家重视起来,一切为学习让路。直播课非常挑战讲师的专业素养和知识储备,我们的胡灿大佬能不能抗住大家的提问攻击,不来测试下就亏了!



我买了169元RV-STAR套件的套餐,怎么给我送板子?

  • 在系统内登记地址;

  • 添加小助手后(票务信息内可查看小助手微信号)发送地址;

如上皆是2月25日前统一发货,不会耽误3月1日的课程哒~



添加小助手后,怎么进群?

加了小助手ta没跟你说“稍安勿躁,提前一天统一拉群?”跟老板投诉ta,扣鸡腿!


最终考试形式是怎样的?

非实战无以测实力,只要你代码能力够强,RV-STAR板,胡振波的新书你拿回家!

错过了我们第一波课程通知的同学,不用费力去翻找啦,下面就统一再跟大家叨叨一次。

图片

为了帮助开发者快速学习并掌握RISC-V嵌入式开发的软硬件相关技术,芯来科技特推出《RISC-V处理器嵌入式开发》课程。

该课程基于全球首颗RISC-V架构的通用量产MCU——GD32VF103,采用理论课程与动手实践相结合的方式,介绍RISC-V指令集架构、中断处理机制、嵌入式开发的流程与方法等内容,并结合RV-STAR开发板配以实战练习。

培训主题

RISC-V处理器嵌入式开发

时间、地点、授课人群
时间:3月1日起,每周周一、周四的13:30-14:30,一共4周,共8节课
地点:网络授课
面向人群:对RISC-V软件开发和CPU设计感兴趣的工程师、开发者、爱好者和学生
课程表

图片
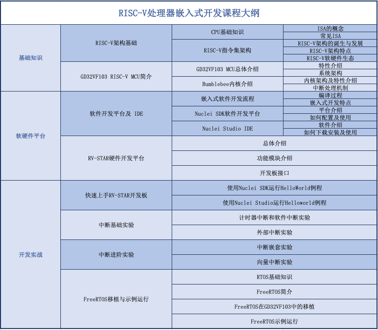
课程大纲

图片

讲师介绍

胡灿,毕业于华中科技大学人工智能与自动化学院,硕士研究生学历,现任芯来科技生态发展总监。

曾在多家知名半导体企业从事SoC、硬件加速器、嵌入式软件等相关开发工作,具备多年嵌入式系统相关开发、应用经验。

课程收获

  • 本次课程将由具有丰富一线开发经验的工程师进行讲授,手把手教会RISC-V处理器嵌入式开发;

  • 课程期间,微信群免费答疑,相关问题极速解答;
  • 完成所有课时并通过最终考试的学员将获得由国内RISC-V处理器的布道者,开源RISC-V处理——蜂鸟的开发者、芯来科技CEO——胡振波亲笔签名的毕业证书;
  • 成绩优异者将获得胡振波即将上市的的新书,和RV-STAR开发板。

RV-STAR板

RV-STAR是一款基于GD32VF103 MCU的RISC-V评估开发板,提供了板载调试器、Reset和Wakeup用户按键、RGB LED、USB OTG,以及EXMC、Arduino和PMOD扩展接口等资源。

图片

RV-STAR开发板及功能简介:
  • 微控制器:GD32VF103VBT6(32位RISC-V处理器)
    • 内核:芯来科技Bumblebee内核(RV32IMAC)
    • 主频:108MHz
    • 内存:内置128KB Flash、32KB SRAM
    • 工作电压:2.6~3.6V
    • 外设资源:Timer(高级16位定时器*1,通用16位定时器*4)、U(S)ART*5、I2C*2、SPI*3、CAN*2、USBFS*1、ADC*2(16路外部通道)、DAC*2、EXMC*1
  • 供电方式:5V USB 或者 5~9V 外部直流电源(Arduino Vin)
  • 尺寸:66mm*53.4mm
  • 外设及接口:
    • USB Type-C接口:下载、调试、串口通信功能
    • Micro USB接口:USB-OTG功能
    • microSD卡插槽(默认没焊接):外扩SD卡存储(SPI接口)
    • JTAG接口:可分离MCU与调试器,使其各自可单独工作
    • PMOD接口*2:SPI、I2C
    • 双排标准2.54mm排母接口:Arduino兼容接口(外侧),EXMC扩展接口(内侧)
    • 用户按键*2:复位、唤醒
    • RGB LED*1

更多RV-STAR板使用教程请搜索:https://www.rvmcu.com/quickstart-doc-u-rvstar.html

培训费用

  • 9.9元,收的就是个寂寞费,交个朋友;

  • 169元,就是一块RV-STAR板子的成本费,直播培训费都不要了。

赶紧戳下面二维码或点击阅读原文报名吧,您还等啥?

图片