联系我们
回到顶部

杰发AC784X在汽车电子后视镜中的应用

发布者:丰宝电子
时间:2025-09-15
收藏
已收藏


1.jpg

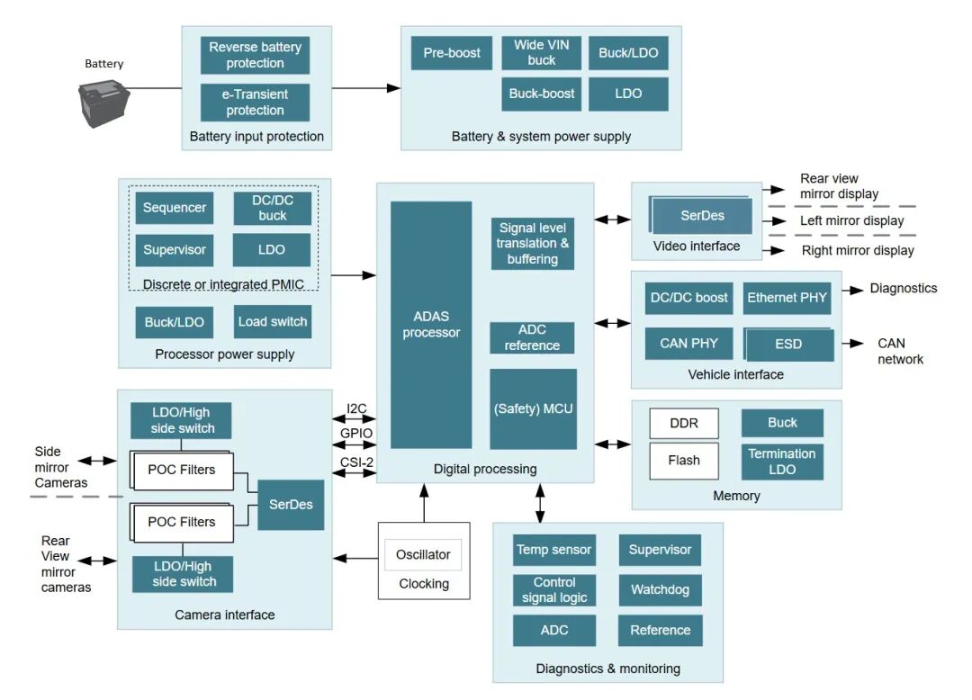
汽车电子后视镜(CMS)作为替代传统光学镜片的智能化解决方案,正逐步成为提升行车安全与交互体验的关键部件。在这一技术演进中,杰发科技的车规级微控制器AC78406凭借其高性能、高可靠性和丰富的外设资源,成为驱动电子后视镜系统的理想大脑。

图片






电子后视镜的



图片
核心挑战与技术需求


电子后视镜需实时处理多路摄像头数据、动态调节背光、支持复杂环境下的低延迟显示,并满足严苛的车规安全标准。其核心需求包括:


✔ 实时数据处理:高分辨率图像处理需强大的算力支撑;

✔ 功能安全:需符合ASIL-B及以上等级,确保系统失效可控;

✔ 环境适应性:在-40℃至125℃温度范围及振动条件下稳定运行;

✔ 能效与集成度:低功耗设计,同时驱动多区域背光及通信模块。


2.jpg

图一 CMS系统框图






AC784X的



图片
关键特性与适配性分析


杰发科技AC784X基于ARM Cortex-M4F内核,主频高达120MHz,集成DSP指令集与浮点单元(FPU),为实时图像处理提供算力基础。其车规级设计完美契合电子后视镜需求:


车规认证与功能安全

通过AEC-Q100 Grade 1认证,适应汽车电子环境可靠性要求;

符合ISO 26262 ASIL-B标准,内置安全机制(如ECC内存、安全启动)保障系统失效可控。


高性能存储与外设资源

双Bank Flash设计(1MB PFlash + 128KB DFlash):支持OTA远程升级,便于功能迭代。


丰富接口扩展能力

4路CAN-FD:实现与车身网络的高速数据交互(如摄像头原始数据、告警信号);

6组8通道PWM:精准控制Mini LED背光分区调光,提升强光下的显示对比度;

48通道ADC:支持光照传感器、温度监测等多路模拟信号采集。


低功耗与实时响应

5级电源管理模式(如低速运行、停止模式),功耗低至微安级;

16通道DMA引擎释放CPU负载,确保图像传输与显示零延迟。


3.jpg

图二 AC7840规格框图






在电子后视镜中



图片
的典型应用场景


场景1:多摄像头数据融合处理

AC78406通过高速SPI接口(支持25MHz)连接图像处理器,同步获取环视摄像头数据,并利用M4F内核的DSP能力进行图像拼接与畸变校正,输出到显示屏。其124KB ECC SRAM确保大帧缓存数据完整性。


场景2:Mini LED背光动态调节

采用Richtek RTQ8306驱动芯片(与AC78406通过SPI通信),实现36通道LED分区控光。例如:

夜间行车时自动降低强光区域亮度,避免驾驶员眩目;

隧道场景下快速提升暗部细节,增强视野清晰度。


场景3:安全冗余与故障诊断

内置CRC校验模块实时监测数据完整性;

结合硬件看门狗(WDG)与电压监控(LVD),在电源波动时触发安全状态切换;

通过CAN-FD上报故障码(如摄像头断开、LED短路),支持快速诊断。



图片

杰发介绍

图片


杰发科技AutoChips成立于2013年,是四维图新旗下汽车电子芯片设计公司,拥有超过300名研发人员,专利持有量达150多件,自主研发的芯片产品涵盖车载中控娱乐信息处理器芯片、车联网通讯信息处理器芯片、智能座舱应用处理器芯片、车规级32位MCU芯片、胎压监测专用MEMS芯片等。


2022年,杰发科技开启布局自动驾驶、AI算法、车路协同、集中域控制、高精定位及传感器等领域,深度融入四维图新面向自动驾驶时代的“数据+云+AI+芯片+软硬一体化”综合解决方案,以高性能、高可靠的车规级芯片产品为汽车智能化发展提供底层硬件支撑,服务全球汽车产业。



图片

丰宝介绍

图片


上海丰宝电子信息科技有限公司创办于1998年5月,总部位于上海,在北京、深圳、苏州、香港、台湾设有分公司,并在广州、东莞、厦门、南京、杭州、 武汉等14个城市设有办事处。公司主营电子元器件世界品牌在中国大陆的代理销售,并致力于代理芯片产品的应用设计开发,整体解决方案在通讯、家电、工业控制、汽车等行业得到广泛应用。


公司代理的汽车相关产品线有Autochips、SIT、NOVOSENSE、Motorcomm、Bourns、TOREX等。






END







文案 | 唐   飞
编辑 | 王仪佳
图片 | 部分来自于网络
(如有侵权请联系作者删除,谢谢)

上海丰宝电子信息科技有限公司

电话:021-33675566
地址:上海市徐汇区田林路487号宝石园20号楼1501室

点击查看:丰宝官网 | 淘宝商城
  图片  图片