联系我们
回到顶部

高效节能:强大MCU实现干衣机压缩机+电机+PFC稳定运行,性能全面跃升

发布者:晶丰明源
时间:2025-09-12
收藏
已收藏
图片
干衣机的起源可追溯至19世纪末,早期主要借助热空气流动带走水分来加快衣物干燥,而后逐渐实现民用普及,并集成定时和温控等功能。进入21世纪,热泵技术的引入显著提升了干衣机的能效水平,其能耗仅为传统电热式的三分之一,同时可将工作温度精准维持在40-60℃的低温区间,相较于冷凝式系统,更能避免高温对衣物的损伤。
在热泵式干衣机中的变频系统中,通常包括对桶电机、风机及压缩机的控制和驱动,并搭配主动式单相功率因数校正PFC,这对硬件算力和软件架构都提出了较高要求。而MCU主控芯片作为干衣机变频技术中的核心部分,承担着精准控制的关键任务,并朝着高效节能的趋势发展。
晶丰明源&凌鸥创芯联合推出的LKS32MC45x系列高性能MCU产品,采用192MHz的Arm Cortex-M4内核,依托丰富的外设资源,可搭载性能稳定的电机&压缩机控制算法与成熟的PFC算法,适配主流家用、商用热泵干衣机等应用场景,为用户提供性能优异、资源整合度高的系统解决方案。

主控芯片LKS32MC45x核心特性

  • 采用192MHz Arm Cortex-M4 内核

  • 40K RAM + 256K Flash

  • 3×14bit 高速ADC + 内置OPA

  • 支持UART/SPI/I²C/CAN等通信协议,系统扩展性强

  • ±1% 高精度RC时钟,增强控制时序一致性

  • 卓越抗静电(ESD)与群脉冲(EFT)能力

适用应用

  • 家用、商用干衣机压缩机应用
  • 家用、商用干衣机三合一方案应用(压缩机+电机/风机+PFC)

干衣机三合一应用方案


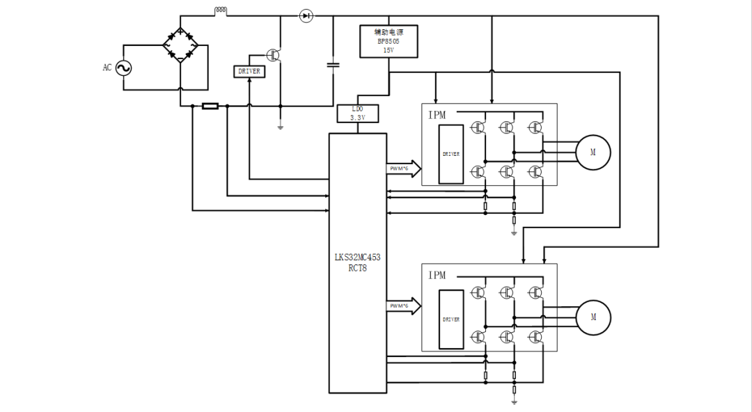
干衣机三合一(压缩机+电机/风机+PFC)驱动方案采用LKS32MC0453RCT8作为主控芯片。该芯片基于32位ARM Cortex-M4内核,主频高达192MHz,配备256kB Flash及40kB RAM, 支持2.2-3.6V单电源供电。其模拟模块集成14位高精度ADC,可同步采样3路信号,并支持多达18通道输入与6路运算放大器。外设模块包含3路UART。该产品可支持最大功率达2000W,实现双电机控制与单相功率因数PFC驱动,支持正弦波无感FOC与数字PFC功能,并具备压缩机单电阻/双电阻电流采样能力。
图片
图1. 干衣机三合一方案应用框图

方案特点


  • 高度集成:支持3路ADC同步采样,内置6路运算放大器与2组独立PWM模块,可输出16路带独立死区控制的PWM信号,单芯片兼容两路电机与一路PFC控制环路

  • 性能优异:在大偏心负载低速运行时,具备优秀的电机观测器鲁棒性,带载功率因数(PF值)可达0.98以上

  • 功能丰富:方案具备压缩机转矩自适应补偿能力,有效对热泵压缩机进行减震,同时兼容功率环控制与自动弱磁,采用分层软件架构,接口丰富,扩展灵活

  • 故障保护:硬件过流、停机电压控制、缺相保护及堵转保护等功能


干衣机三合一方案技术优势

高可靠性


图片
图片

图2. 左图为重载启动,右图为低桶速大偏心运行强鲁棒性


图片

图3. 压缩机降速稳定

丰富的可选功能

压缩机转矩补偿对比
图片
图片

图4. 左图未添加转矩补偿,右图为添加了转矩补偿

PFC功率因数校正
图片
图片
图5. 左图为交流输入电流与交流输入电压,右图为PF值达到0.98以上
风机顺风启动
图片

总结

晶丰明源&凌鸥创芯推出的LKS32MC45x系列MCU以其高性能、高集成度和高可靠性,为干衣机的高效节能与智能化控制提供了完善的解决方案。未来,随着技术的不断进步,它将继续推动干衣机行业向更节能、更智能的方向发展。

图片
图片

扫码

了解方案详情

图片
图片
图片
图片

如果您对我们的产品或方案感兴趣,欢迎扫描上方二维码,与我们取得联系,了解更多方案信息。