首页
权威榜单
巨头动态
行业数据
产业图谱
行业研究
询盘入口
投资人入口
立即洽谈
小程序
登入
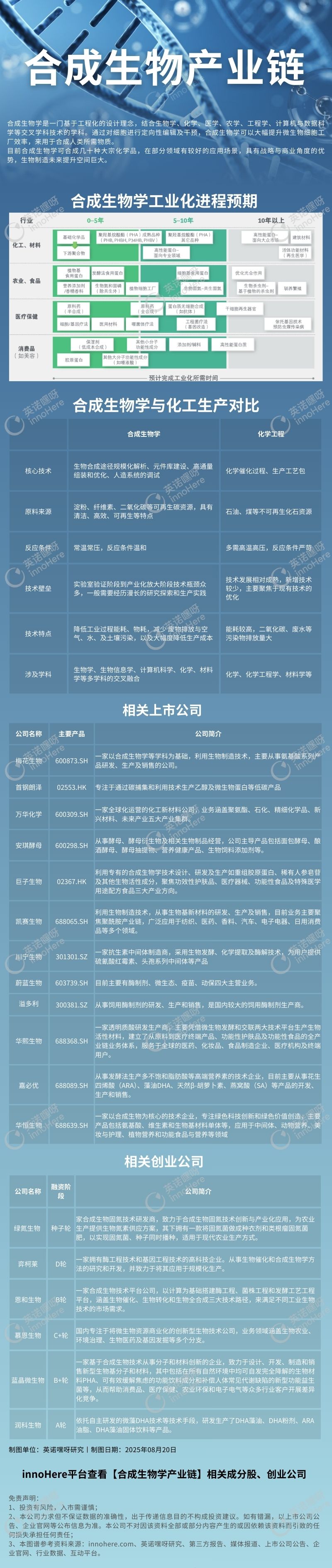
合成生物产业链
产业图谱
相关企业