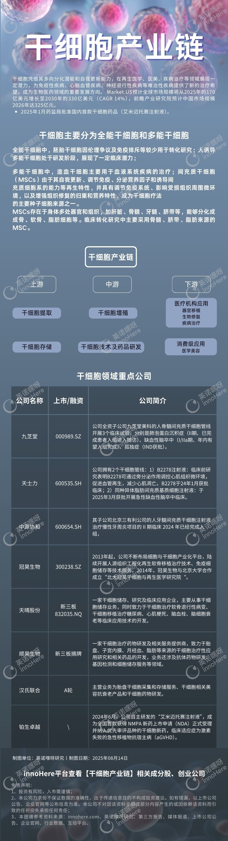
干细胞产业链